KZS-20
大气等离子清洗机,无损材料表面,提高粘附力
电子与精密制造、材料科学与表面工程、生物医学与制造、能源与化工、消费品与轻工业、半导体行业
产品详情
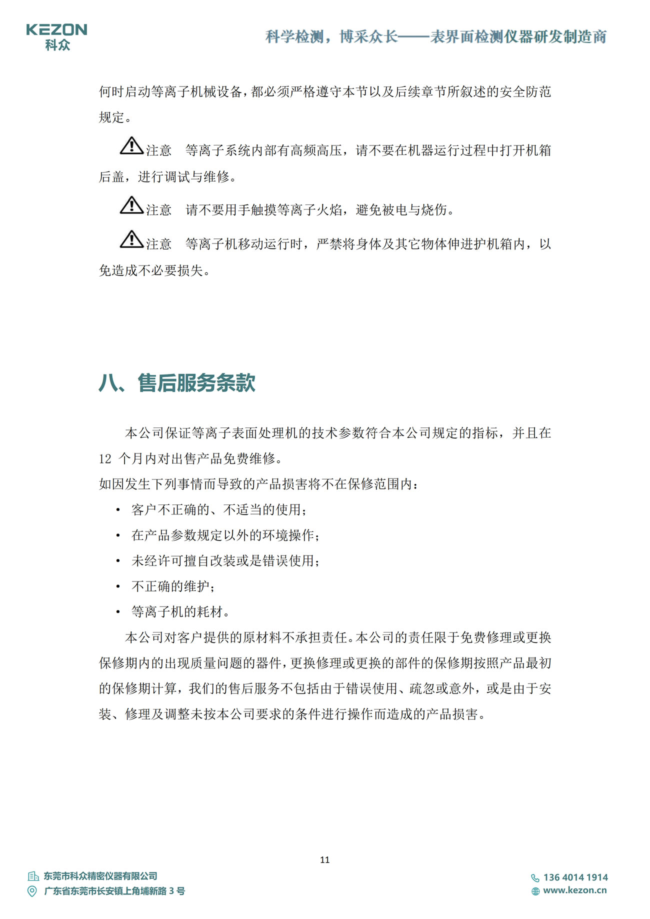
设备规格
电源电压 | 220( ±10% )VAC,50/60Hz |
电源输入保险丝 | 10A/250V |
工作频率 | 20KHz~ 50KHz |
工作高压 | 2KV~ 7KV |
最大实用输出功率 | 1000W(依实际为准) |
最大功率消耗 | ≤1000 |
工作气压范围 | 0.1MPa~0.3MPa (2Kg~3Kg) |
气源要求 | 0.3Mpa(3Kg)≤,≤1Mpa (10Kg),无油无水 |
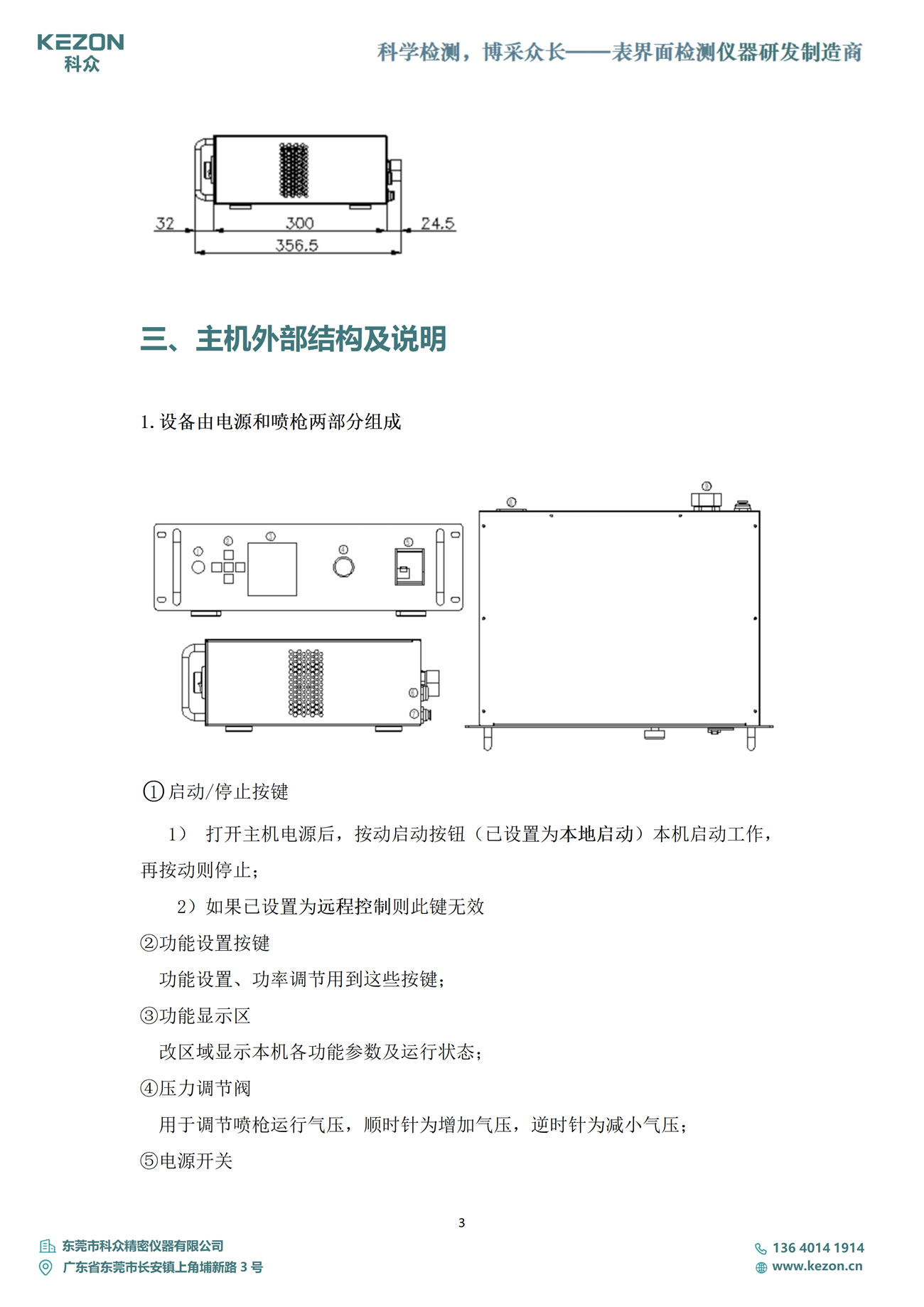
主机体积 | 428*357*120mm(外形最大尺寸) |
输出线缆长度 | 净长度 ≥ 3000mm,可定制 |
枪嘴直径 | 20mm~70mm |
重量 | 15Kg |


上一篇:没有了!
下一篇:大气等离子清洗机